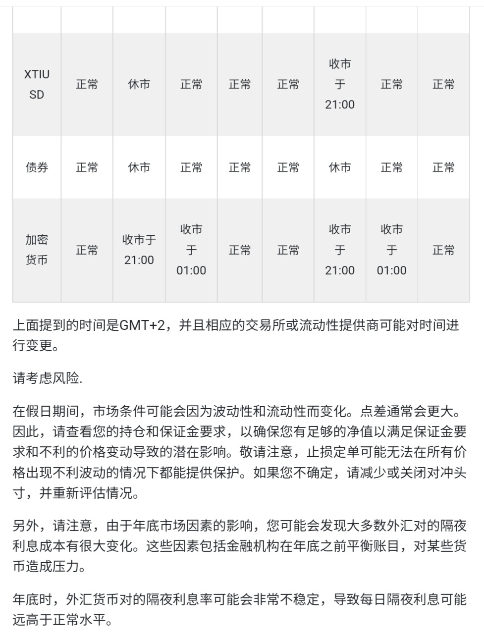
着2021年底假期的到来,我们想通知您,部分品种的交易时间表将发生变更如下。